2026高雄過年垃圾清運懶人包,清運日期,資源回收,垃圾車地圖,舊衣回收地點
就要過年了,過年大掃除最怕的就是:「垃圾清不掉,還得跟著過年!」,幫大家整理好最完整的 2026 高雄春節垃圾車清運懶人包。無論是平常的一般垃圾、堆積如山的資源回收、想捐贈的舊衣回收地點,甚至是佔空間的大型家具與舊家電預約清運,通通幫你畫好重點了!趕快筆記好垃圾車的停收時間與查詢地點,別讓家中廢棄物陪你跨年!這篇絕對是高雄人必備的「除舊佈新救星」,記得動動手指轉發給親朋好友,大家一起輕鬆變乾淨!

2026年高雄過年、春節垃圾車清運日期
過年年終大掃除,調整高雄市垃圾清運時段如下,以下為2026年清運日期整理:
|
|


高雄每日垃圾車時間地點查詢
每次倒垃圾最討厭錯過坊圾車,還在擔心追不到垃圾車,這一篇要趕快收入!
↓↓↓↓想要查詢垃圾車時間趕快點下方網址↓↓↓↓
〈垃圾車時間查詢處〉
點入後會進入高雄市環境保護局的官網,在選單〈垃圾與回收〉,先點入下方的「1」號高雄市垃圾車便民查詢系統。
直接在地圖上可以看到垃圾車清運地點!黃色的小車就是垃圾車的位置!

或是按下地圖右上角有個藍色垃圾筒的標誌〈清運查詢〉,可以輸入地址、時段找出家中最近的垃圾車!
1.點選行政區→清運日→清運方式全選→清運點查詢
就會出現停留時間、停留地點就能知道回收車在哪,可以跟著跑!再點左手邊的小紅點,就可以看到垃圾車的清除完成時間!
想要看周邊地點就只要再按下右邊的「地圖」就會自動出現位置圖片。

像我剛點了車號902-VH的垃圾車,就可以發現它是在鳳山中正國小側門,來的時間會是8:23~8:28分,只要這個時間出門等垃圾車就可以啦!
手動定位高雄垃圾車時間
想要用手動定位,只要按下後地圖右上角的手動定位,就會現小人,把小藍人拉到你想要的位置,就會出現小人周邊的垃圾車時間與位置。

資源回收物分類
這次幫大家整理了可以丟垃圾回收車的資源回收分類物表,大家可以把家中不要的垃圾通通丟出來。

高雄各區清潔隊電話
想要把家裡的大型家電、傢俱、衣櫃、床舖、桌椅、床墊丟掉,快打給清潔隊來幫忙清運!

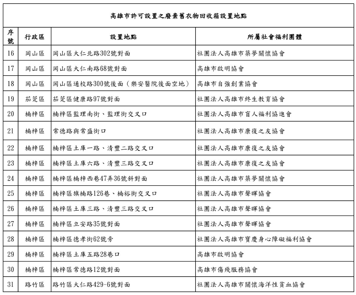
舊衣回收箱地點在哪裡?高雄舊衣箱位置
高雄想要把回收衣丟哪裡?下面都是市政府核準的回收舊衣箱位置!大家可以找離家最近的回收箱,把衣服拿過去回收喲~
(資料來源:高雄市環保局)


♥食記、遊記皆有時效性,請依旅遊景點與店家公告的菜單、優惠活動為主。
♥著作權聲明:跟著左豪吃不胖刊載之文字敘述、攝影、影像、照片、影片均受著作權保護,未經許可授權同意不得將本網站內容進行複製、轉載、存取修改或提供給第三方使用於商業用途,亦不可重製、公開播送或公開傳輸。若有相關需求請務必先私訊洽詢,本網站刊載之內容所附屬相關浮水印或商標嚴禁更改或移除,否則將由法律處理♥對岸盜用文章字送給你。台灣中華民國讚台灣獨立。



